Instalasi Pendidikan dan Pelatihan

Instalasi Pendidikan dan Pelatihan

Instalasi Pendidikan dan Pelatihan

Jadwal Pelatihan

2025

Name ▲ SKP ▲ Jan ▲ Feb ▲ Mar ▲ Apr ▲ Mei ▲ Jun ▲ Jul ▲ Agu ▲ Sep ▲ Okt ▲ Nov ▲ Des ▲

Survey Kepuasan

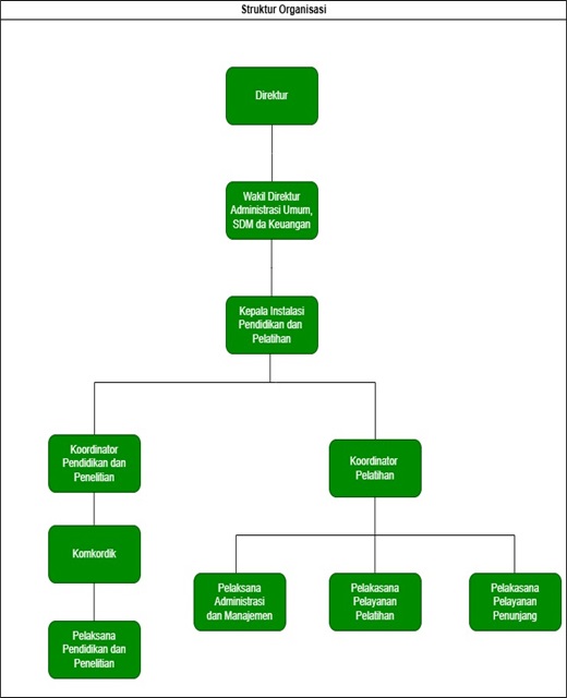
Struktur Organisasi

Dokumentasi Kegiatan

Kegiatan Kami

25-02-2025 / 28-02-2025

Pelatihan Preceptorship dan mentorship bagi pembimbing klinik di fasilitas pelayanan kesehatan.

Dalam rangka meningkatkan kualitas pembimbing klinik, Pusat Pengembangan Kesehatan Carolus (PPKC) Menyusun kurikulum Pelatihan Preceptorship dan Mentorship bagi pembimbing Klinik di Fasilitas Pelayanan Kesehatan untuk meningkatkan kopetensi pembimbing klinik dalam melaksanakan bimbingan dengan menggunakan metode preceptorship dan mentorship.

Selamat Datang Di Website Instalasi Diklat RSUD Balaraja

Hubungi Kami

Call: (021) 29508388
Senin s.d Jum'at (8am-16pm)

Email: diklat@rsudbalaraja.com
Web: www.diklat.rsudbalaraja.com

Location: jln Rumah Sakit No.88, Tobat
Kec. Balaraja, Kabupaten Tangerang